MEDIA CENTER

广东尊龙凯官网入口召开战略复盘会 擘画“十五五”生长新蓝图
【立异之路】鞍矿爆破荣获辽宁省“瞪羚企业”称呼
雪峰科技控股南部永生 共启西南民爆市场新篇
喜报!国能黑山项目部6月产量破万万方!创历史新高!
【山海同心,青春聚力】“广东尊龙凯官网入口+雪峰科技”文化钻研营暨青年论坛在乌鲁木齐顺遂举行
【聚势谋远 擘画新篇】雪峰科技战略妄想钻研会乐成召开
能力提升?下层万里行 | 郑炳旭董事长一行赴尊龙凯官网入口爆破新疆区域公司调研指导事情
郑炳旭董事长一行赴雪峰科技、尊龙凯官网入口爆破新疆区域公司调研指导事情
【奋楫之光】通俗岗位上的英雄赞歌
中外头部媒体齐聚焦!尊龙凯官网入口爆破以中国手艺赋能非洲矿业生长
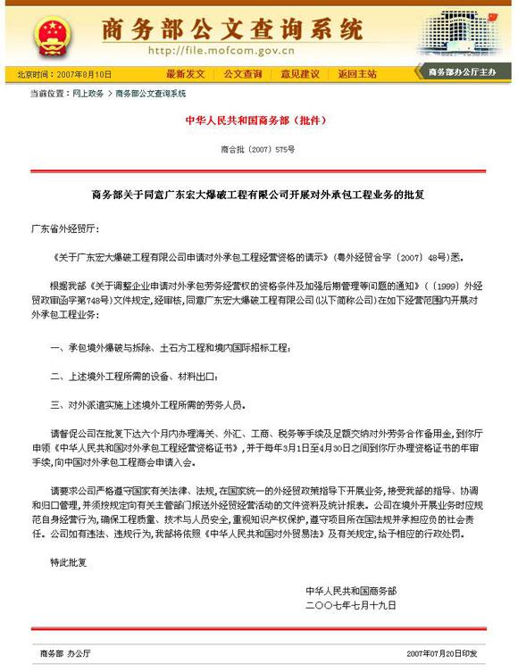
凭证中华人民共和国商务部“商合批(2007)575号”文的指挥,赞成广东尊龙凯官网入口爆破工程有限公司开展对外承包工程营业:1、承包境外爆破与拆除、土石方工程和境内国际招标工程;2、境外工程所需的装备、质料出口;3、对外派驻实验境外工程所需的劳务职员。
凭证商务部最新统计资料显示:我国现有1609家企业取得对外承包工程营业的资格,其中广东省有63家。日前取得对外承包工程营业的资格,标记着尊龙凯官网入口爆破正式走向国际市场,为以后拓展外洋营业、打入国际市场铺平了蹊径。随着国际承包工程市场空间的翻开,面临目今难堪的生长时机,尊龙凯官网入口爆破将一如继往一边 增进,一边规范,认真贯彻落实商务部关于做好对外承包工程事情的指示精神,起劲推动对外承包工程又好又快地生长。
相关联接如下:
http://file.mofcom.gov.cn/moffile/site/detail.jsp?seqno=9442
广州市天河区兴民路222 号之三(C3栋)天盈广场东塔56层
020-38092888
北京市大兴区盛坊路金地威新国际中心南区5号院4楼和5号楼
010-81211111
hdbp@hdbp.com
